[浙江杭州,2025年10月27日] 近日,由浙江省数字经济联合会与浙江省虚拟现实产业联盟联合撰写的文章《AR 眼镜浙江实践:产业根基、现实瓶颈与跃升路径》在《信息化建设》杂志2025年第10期正式刊发。文章既系统梳理了浙江 AR 眼镜产业的深厚基础,也前瞻性探讨了行业未来发展路径,其中,宏禧科技作为AR领域的代表性企业在文中被提及。
作为总部位于浙江义乌、布局上海浦东研发与安徽滁州生产基地的高科技企业,宏禧科技自成立起便以 “视觉科技” 为核心,深耕 12 英寸硅基 OLED 微型显示技术研发与应用,现已形成自主知识产权与核心技术优势,产品主要应用于拓展显示(XR)、电子取景器(EVF)等前沿科技领域。

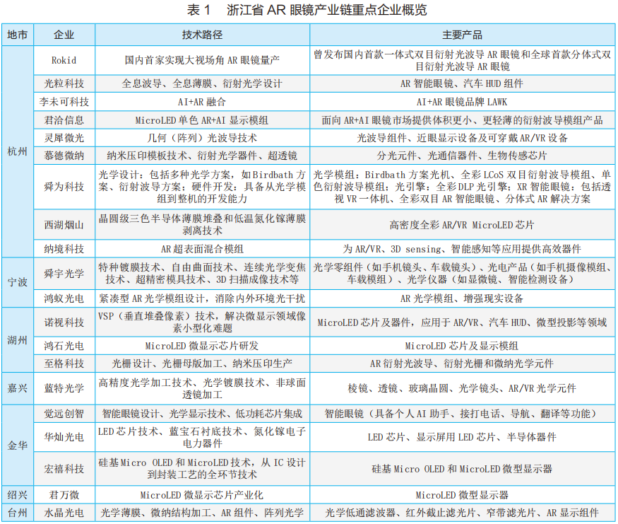
宏禧科技是浙江 AR 产业链 “显示器件” 环节的关键参与者,此次获权威媒体关注,不仅是对公司技术创新与产业化成果的肯定,更是对其发展战略与行业贡献的高度认可。
值得一提的是,文章提出的 “强化产业链协同、完善创新生态” 跃升路径,与宏禧科技的发展战略高度契合。在宏禧科技看来,AR 产业的崛起绝非单点突破,而是 “核心器件 — 终端应用 — 场景落地” 的全链条共振。目前,公司已建成领先的 12 英寸硅基 OLED 生产线,且凭借 “高新技术企业”“浙江省未来独角兽”“浙江省示范性重大产业项目” 等资质,持续深化 “浙江研发 + 安徽制造” 的跨区域协同模式 —— 以义乌总部为创新策源地,依托滁州基地规模化产能,为全球 AR 设备提供 “高性价比、高可靠性” 的显示核心部件。
未来,宏禧科技期待与更多高校、科研机构、终端企业携手,在长三角数字经济沃土上共同破解行业难题,推动 AR 技术从 “概念” 全面走向 “应用普及”。